
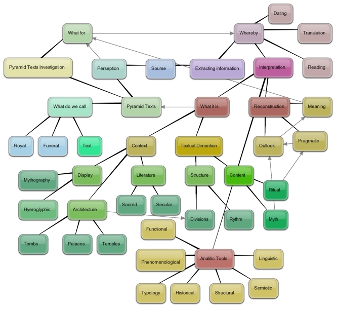
и еще как бы как религиовед я постоянно придумываю всякую фигню
Первый блок. Теоретическая база. Как религиовед я всегда думаю о...
|
![]() |
![]() и еще как бы как религиовед я постоянно придумываю всякую фигню |
![]() Как религиовед я всегда думаю о...
![]() Как религиовед я всегда думаю о...
![]() |